Instance Verification Kit (IVK)
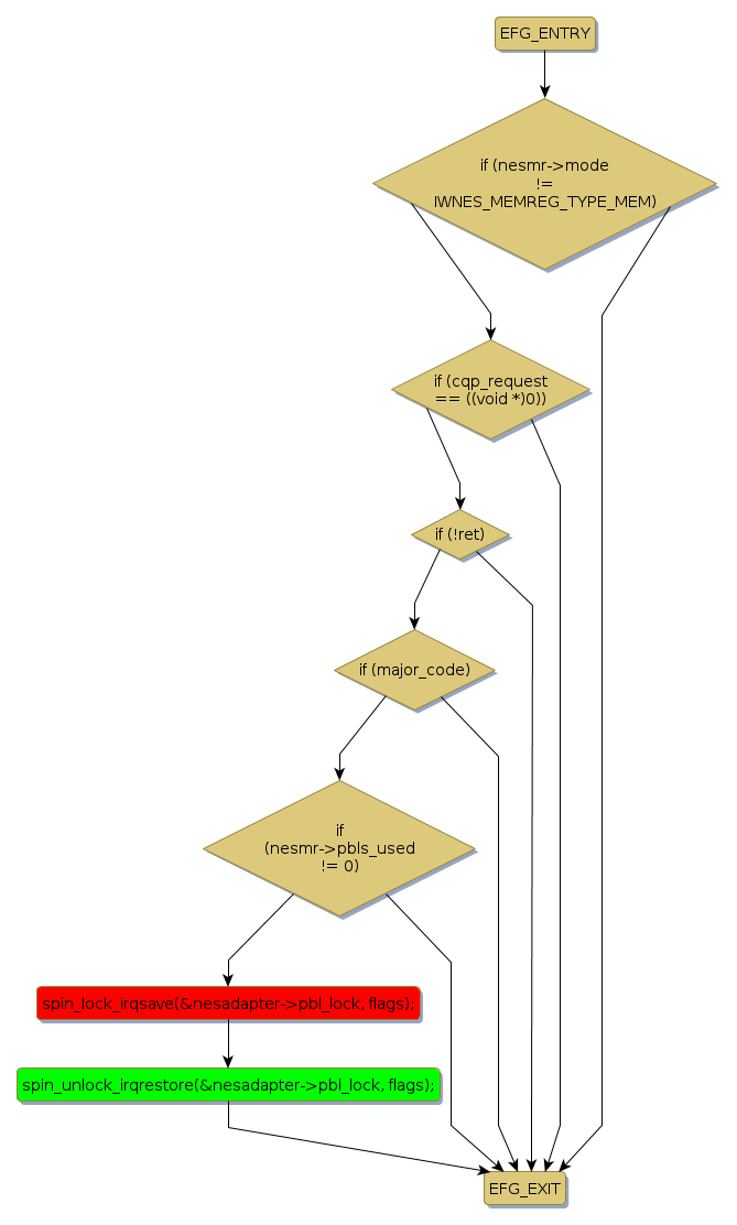
spin lock @ [84896+48+/linux-3.19-rc1/drivers/infiniband/hw/nes/nes_verbs.c]
Instance Signature: pbl_lock
|
The Matching Pair Graph:
|
|
Function Name
|
Control Flow Graph (CFG)
|
Events Flow Graph (EFG)
|
Source Correspondence
|
|
nes_dereg_mr
|
|
|
[82825+12+/linux-3.19-rc1/drivers/infiniband/hw/nes/nes_verbs.c]
|